Flowchart
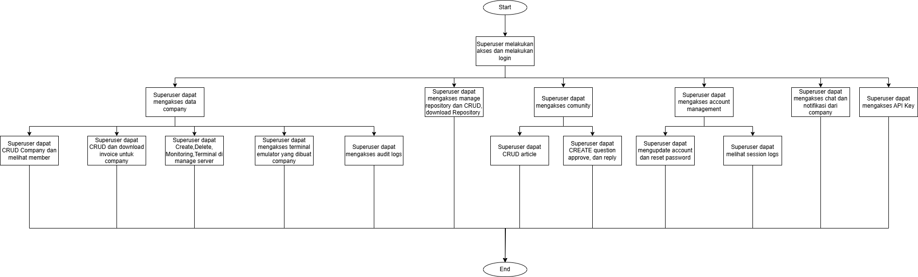
1. Flowchart Login Super User

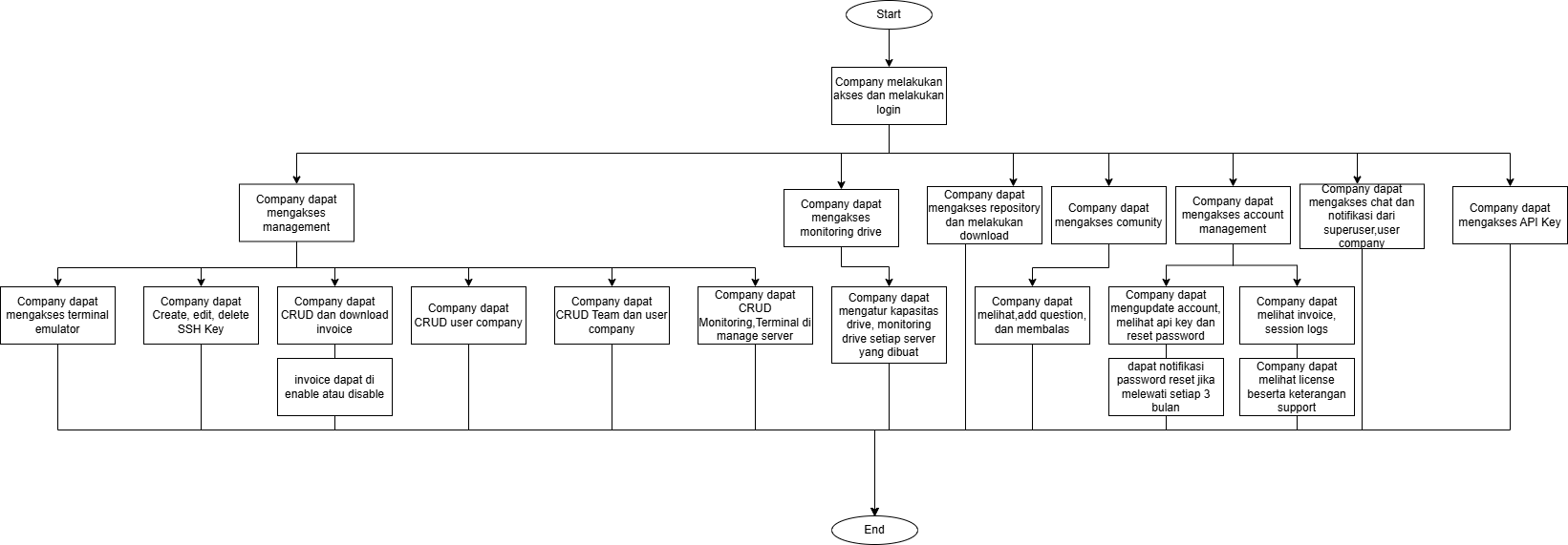
2. Flowchart Login Company

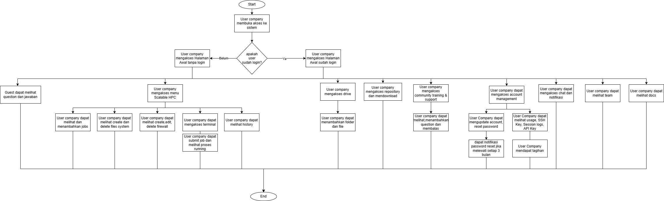
3. Flowchart Login User Company

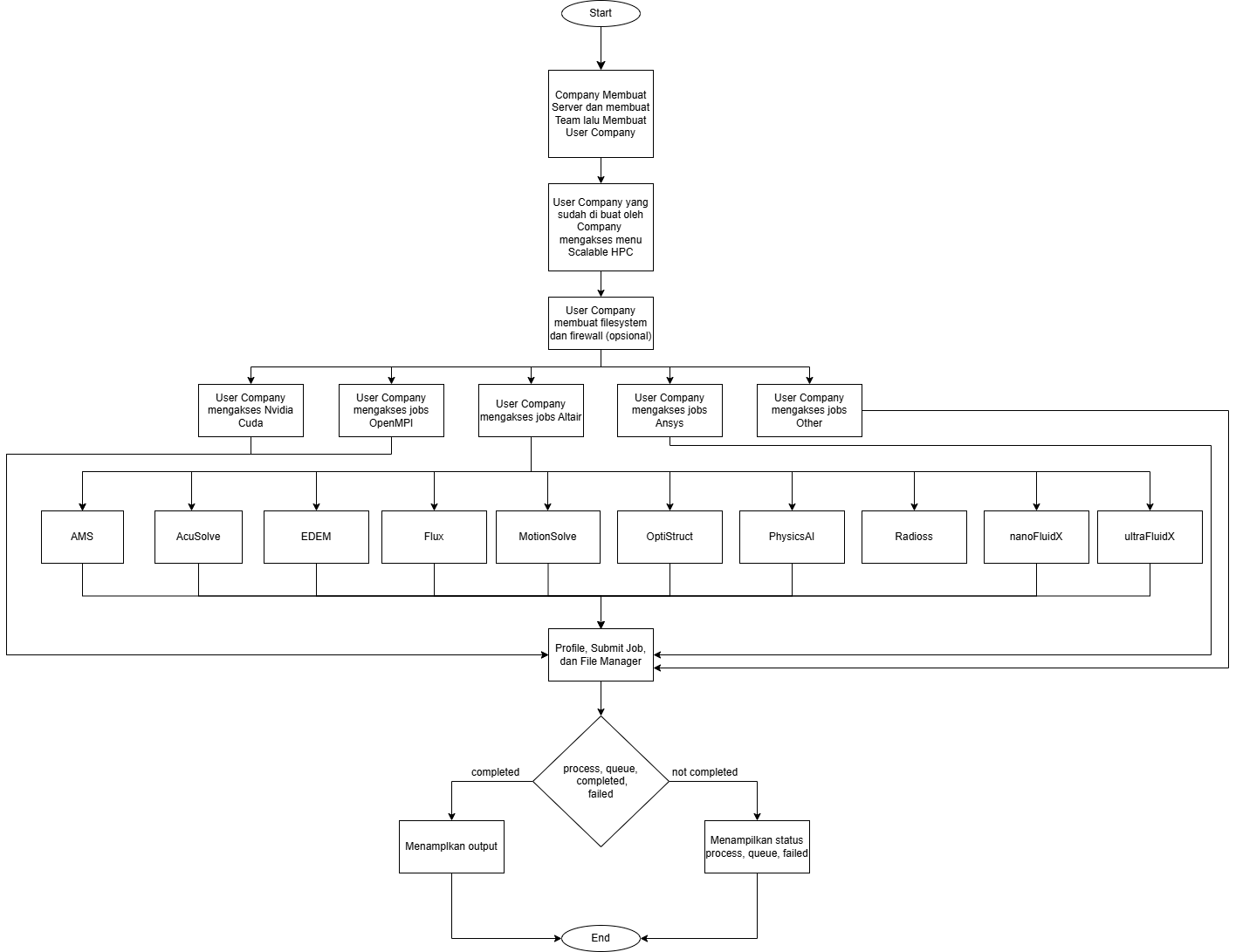
4. Flowchart Scalable HPC

5. Flowchart Drive

6. Flowchart Repository

7. Flowchart Community & Training

8. Flowchart Manage Account

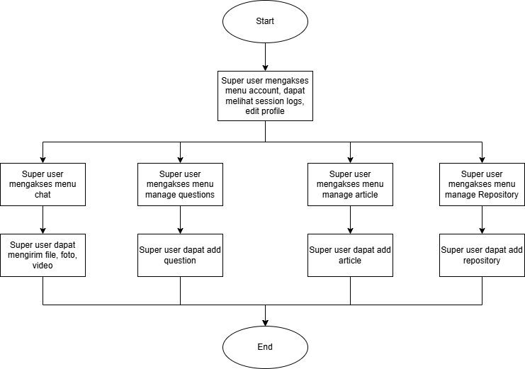
9. Flowchart Super User Account

10. Flowchart Super User Monitor Users

11. Flowchart Super User Manage Invoice

12. Flowchart Super User Manage Server

13. Flowchart Super User Terminal Emulator

14. Flowchart Super User Audit Logs

15. Flowchart Company Account

16. Flowchart Company Manage Server

17. Flowchart Company Manage Team

18. Flowchart Company Manage User Company

19. Flowchart Company Manage Invoice

20. Flowchart Company SSH Key

21. Flowchart Company Terminal Emulator
